Đồng
hồ số này mình thiết kế dùng vi điều khiển MSP430 và led chuyên dụng hiển thị đồng
hồ.Các bạn khi làm mạch này ngoài việc có một chiếc đồng hồ nhỏ gọn nhiều chức
năng để sử dụng,ngoài ra bạn nào muốn học về vi điều khiển MSP430 nói riêng và
học lập trình điện tử nói chung có thể dùng làm kit thực hành rất trực quan.
Mặt đồng hồ,các bạn có thể cắt thêm một
miếng phíp đen trong lắp ở trên cho đẹp
Sau
bài này mình sẽ viết loạt bài hướng dẫn tự quản lý một dự án điện tử nho nhỏ,từ
việc lên ý tưởng ,viết yêu cầu chức năng,phân tích thiết kế,lựa chọn linh kiện,vẽ
mạch cho đến các thủ thuật lâp trình sẽ được mình lần lượt đề cập đến.
Các
chức năng của đồng hồ:
-
Hiển
thị giờ
-
Hiện
thị ngày,tháng,năm
-
Hiển
thị nhiệt độ
-
Chỉnh
giờ
-
Chỉnh
ngày,tháng,năm
-
Chỉnh
độ tương phản
-
Hẹn
giờ(Các bạn có thể sửa code để hẹn được nhiều giờ trong 1 ngày,ở đây mình chỉ
làm 1)
-
Đồng
hồ đếm ngược
Mạch
đồng hồ này được mình thiết kế tối giản tối đa,có 3 linh kiện chính là VĐK
MSP430G2553,IC thời gian thực BQ32000,Led đồng hồ số.
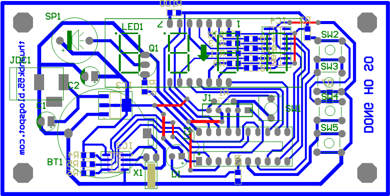
Sơ đồ nguyên lý
Sơ đồ đi dây
Mô phỏng mạch trên Altium
Thống kê các linh kiện sử dụng
Link
download Project:Code và Mạch in Đồng hồ số MSP430
Phần mềm
mình sử dụng là CCS để viết code,vẽ mạch trên Altium.Các bạn lập trình bằng IAR
có thể xuất hiện một vài lỗi.
Chi tiết về
mạch và hướng dẫn lập trình mình sẽ đề cập trong loạt bài sau.Chúc các bạn
thành công!
Bạn nào muốn học lập trình MSP430 có thể đọc loạt bài hướng dẫn thông qua mạch đồng hồ số này:Bài 1.(Học MSP430 qua ví dụ) Yêu cầu chức năng,thiết kế
Bạn nào muốn học lập trình MSP430 có thể đọc loạt bài hướng dẫn thông qua mạch đồng hồ số này:Bài 1.(Học MSP430 qua ví dụ) Yêu cầu chức năng,thiết kế



Bạn nói thế chung chung quá,có nhiều nguyên nhân lắm,giả sử hàm đọc ghi flash của bạn có vấn đề,hoặc code bạn viết chưa đúng,pin nuôi là không cần thiết,mà có thể vì pin nuôi nên vđk không đến được đoạn code đọc flash,vì nó không được reset.Đồng hồ này mình làm cũng có đọc ghi flash bình thường,không cần pin nuôi
ReplyDeletemình có làm một mạch khóa số có dùng màn hình LCD, bạn có thể tham khảo đầy đủ tại đây
ReplyDeletehttps://doluongtudong.com/thiet-ke-k...dung-vdk-8051/